개발/AI
[Pytorch] XOR 학습
jykim23
2023. 11. 20. 19:03
728x90
환경 : colab
model
import torch.nn as nn
class XorModel(nn.Module):
def __init__(self, n1=3):
super(XorModel, self).__init__()
self.fc1 = nn.Linear(in_features=2, out_features=n1)
self.fc_act1 = nn.Sigmoid()
self.fc2 = nn.Linear(in_features=n1, out_features=1)
self.fc_act2 = nn.Sigmoid()
def forward(self, x):
x = self.fc1(x)
x = self.fc_act1(x)
x = self.fc2(x)
x = self.fc_act2(x)
x = x.view(-1)
return x
utils
from sklearn.datasets import make_blobs
import torch
from torch.utils.data import TensorDataset, DataLoader
import matplotlib.pyplot as plt
def get_dataset(N_SAMPLES, BATCH_SIZE, centers):
X_, y_ = make_blobs(n_samples=N_SAMPLES, centers=centers, n_features=2, cluster_std=1, random_state=0)
y_ = y_ // 2
dataset = TensorDataset(torch.FloatTensor(X_), torch.FloatTensor(y_))
data_loader = DataLoader(dataset, batch_size=BATCH_SIZE)
return data_loader, X_, y_
def get_device():
if torch.cuda.is_available():DEVICE = 'cuda'
elif torch.backends.mps.is_available(): DEVICE = 'mps'
else: DEVICE = 'cpu'
return DEVICE
def train(data_loader, N_SAMPLES, model, loss_function, optimizer, DEVICE):
epoch_loss, n_corrects = 0., 0
for X, y in data_loader:
X, y = X.to(DEVICE), y.to(DEVICE)
pred = model.forward(X)
loss = loss_function(pred, y)
optimizer.zero_grad()
loss.backward()
optimizer.step()
epoch_loss += loss.item() * len(X)
pred = (pred > 0.5).type(torch.float)
n_corrects += (pred == y).sum().item()
epoch_loss /= N_SAMPLES
epoch_acc = n_corrects / N_SAMPLES
return epoch_loss, epoch_acc
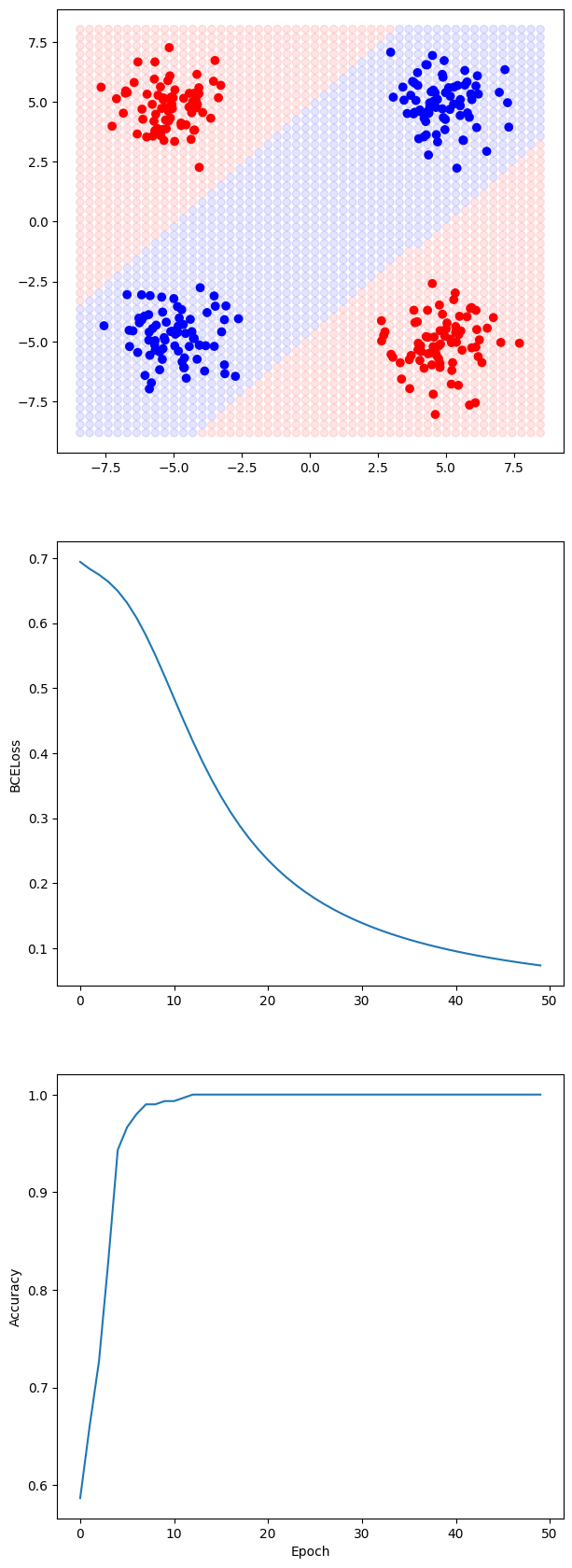
def vis_losses_accs(losses, accs, mesh_sample, X_, y_):
fig, axes = plt.subplots(3, 1, figsize=(7, 21))
axes[0].scatter(X_[:,0], X_[:,1], c=y_, cmap='bwr')
axes[1].plot(losses)
axes[1].set_ylabel('BCELoss')
axes[2].plot(accs)
axes[2].set_ylabel('Accuracy')
axes[2].set_xlabel('Epoch')
xmin, xmax = axes[0].get_xlim()
ymin, ymax = axes[0].get_ylim()
xmesh, ymesh = torch.meshgrid([torch.linspace(xmin, xmax, steps=mesh_sample), torch.linspace(ymin, ymax, steps=mesh_sample)])
meshset = torch.cat((xmesh.reshape(-1, 1), ymesh.reshape(-1, 1)), 1)
mesh_pred = model.forward(torch.FloatTensor(meshset).to(get_device()))
axes[0].scatter(meshset[:,0], meshset[:,1], c=(mesh_pred > 0.5).type(torch.int), cmap='bwr', alpha=0.1)
main
from torch.optim import SGD
N_SAMPLES = 300
BATCH_SIZE = 16
EPOCHS = 50
LR = 0.2
centers = [[-5, -5], [5, 5], [-5, 5], [5, -5]]
mesh_sample = 50
data_loader, X_, y_ = get_dataset(N_SAMPLES, BATCH_SIZE, centers)
DEVICE = get_device()
model = XorModel(2).to(DEVICE)
loss_function = nn.BCELoss()
optimizer = SGD(model.parameters(), lr=LR)
losses, accs = [], []
for epoch in range(EPOCHS):
epoch_loss, epoch_acc = train(data_loader, N_SAMPLES, model, loss_function, optimizer, DEVICE)
losses.append(epoch_loss)
accs.append(epoch_acc)
vis_losses_accs(losses, accs, mesh_sample, X_, y_)
결과

728x90