728x90
GBL 학습을 위해 파이썬으로 구현한다.
그리고 update 횟수, Learning rate, gradient(기울기) 등 변경하면서 그려지는 그래프를 보며 이해하면 도움이 된다.
변수가 하나일 경우
import numpy as np
def f(x, grad): return grad * ((x)**2)
def df_dx(x, grad): return 2 * grad *(x)
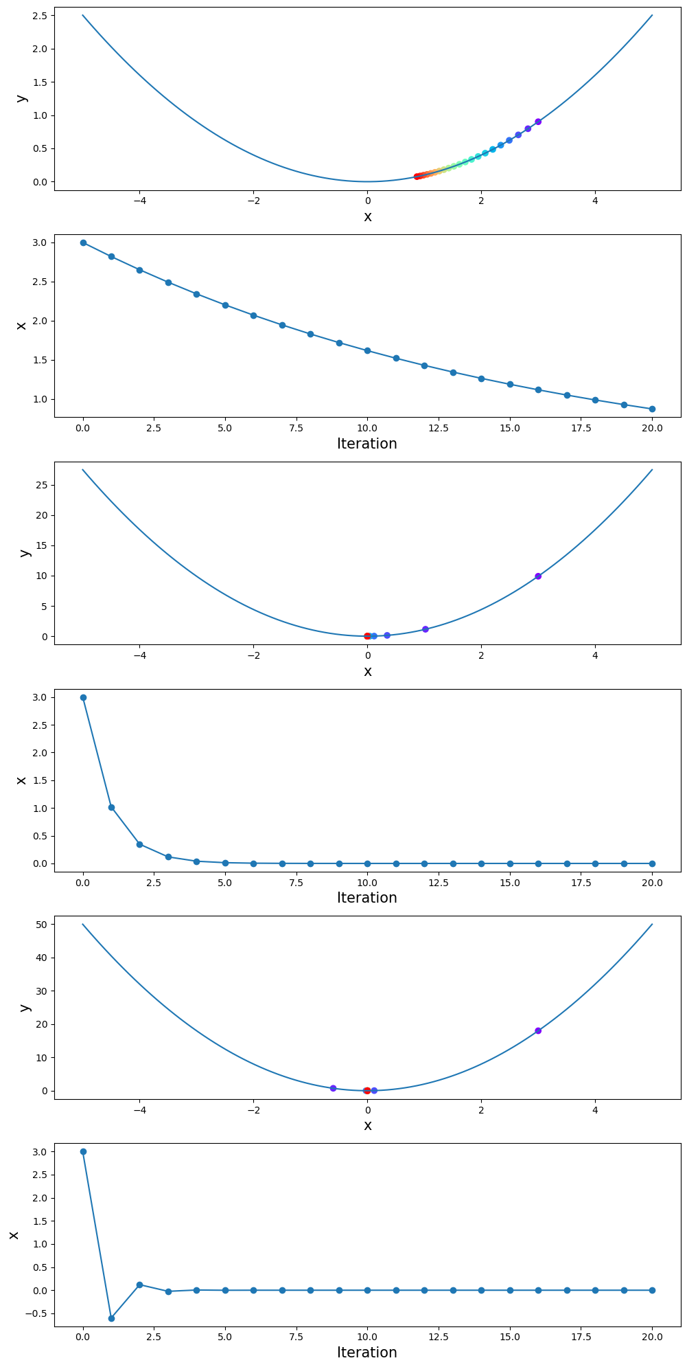
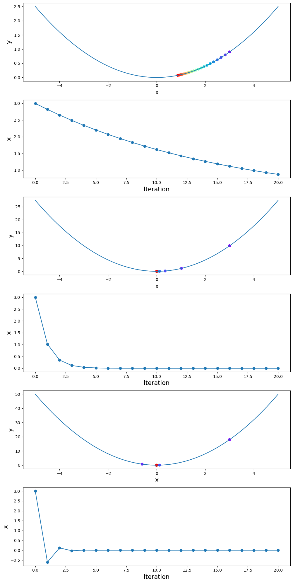
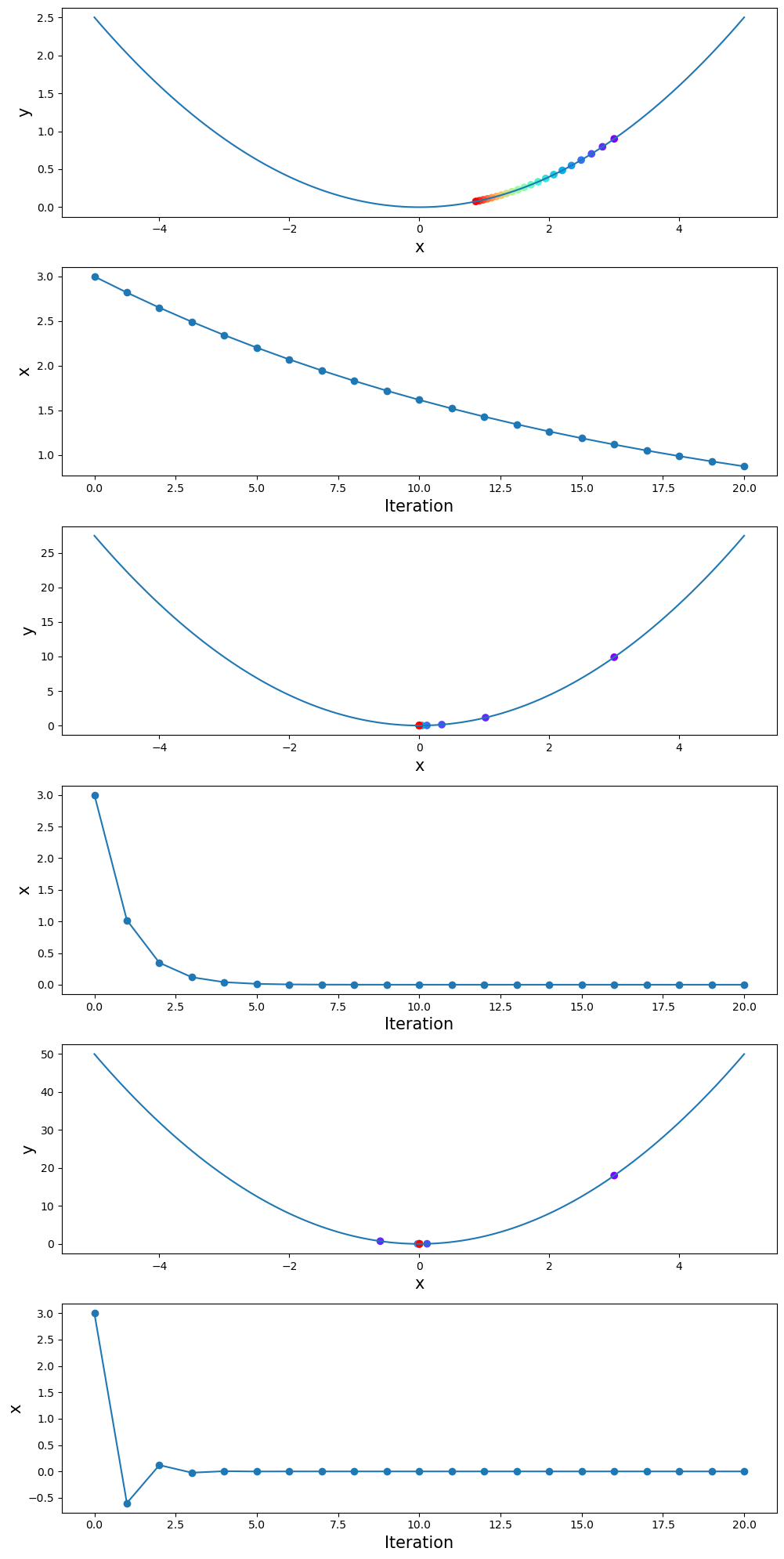
gradient = [1/10, 1/8, 1/6] # 일반적인 기울기
gradient = [1/10, 1.1, 2] # 발산하는 케이스
ITERATIONS = 20 # 총 n번의 update를 할 것
lr = 0.3 # learning rate
import matplotlib.pyplot as plt
fig, axes = plt.subplots(len(gradient)*2, 1, figsize=(10,20))
for idx, grade in enumerate(gradient):
x = 3 # 초깃값 x를 n으로 설정
x_track, y_track = [x], [f(x, grade)] # 업데이트되는 x, y를 저장하기 위한 list
print(f'Initial x: {x}')
for iter in range(ITERATIONS):
dy_dx = df_dx(x, grade)
x = x - lr * dy_dx # learning rate 적용
x_track.append(x)
y_track.append(f(x, grade))
# print(f'{iter + 1}-th x: {x:.4f}')
function_x = np.linspace(-5, 5, 100)
function_y = f(function_x, grade)
axes[idx*2].plot(function_x, function_y)
axes[idx*2].scatter(x_track, y_track, c=range(ITERATIONS + 1), cmap='rainbow')
axes[idx*2].set_xlabel('x', fontsize=15)
axes[idx*2].set_ylabel('y', fontsize=15)
axes[idx*2+1].plot(x_track, marker='o')
axes[idx*2+1].set_xlabel('Iteration', fontsize=15)
axes[idx*2+1].set_ylabel('x', fontsize=15)
fig.tight_layout()

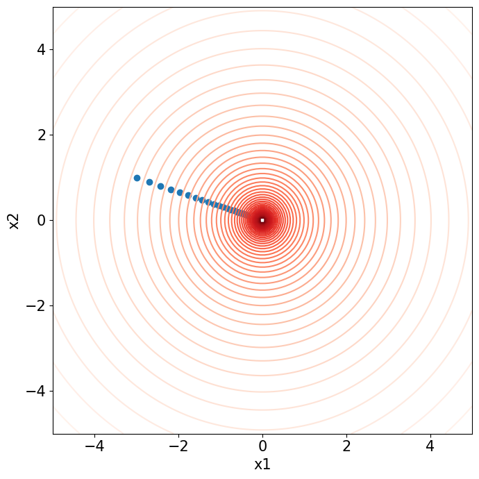
변수가 두개일 경우
import numpy as np
import matplotlib.pyplot as plt
def f(x1, x2, grad): return ((grad*(x1))**2) + ((grad*(x2))**2)
def df_dx(x, grad): return grad * 2 * x
ITERATIONS = 20 # 총 n번의 update를 할 것
x1, x2 = -3.0, 1.0 # init x1, x2
grad = 1/6 # 계수 coefficient
lr = 0.3 # learning rate
x1_track, x2_track, y_track = [x1], [x2], [f(x1, x2, grad)]
print(f'Initial x: {x1}, {x2}')
for iter in range(ITERATIONS):
dy_dx1 = df_dx(x1, grad)
dy_dx2 = df_dx(x2, grad)
x1 = x1 - lr * dy_dx1 # learning rate 적용
x2 = x2 - lr * dy_dx2 # learning rate 적용
x1_track.append(x1)
x2_track.append(x2)
y_track.append(f(x1, x2, grad))
print(f'{iter + 1}-th x1:x2 = {x1:.4f} : {x2:.4f}')
function_x1 = np.linspace(-5, 5, 100)
function_x2 = np.linspace(-5, 5, 100)
function_X1, function_X2 = np.meshgrid(function_x1, function_x2)
function_Y = np.log(f(function_X1, function_X2, grad))
# function_Y = (f(function_X1, function_X2))
fig, ax = plt.subplots(figsize=(7,7))
ax.contour(function_X1, function_X2, function_Y, levels=50, cmap='Reds_r')
ax.set_xlabel('x1', fontsize=15)
ax.set_ylabel('x2', fontsize=15)
ax.tick_params(labelsize=15)
ax.scatter(x1_track, x2_track)
fig.tight_layout()

728x90
'개발 > AI' 카테고리의 다른 글
| [Python] ANN : XOR - 2 layer 구현하기 (0) | 2023.11.16 |
|---|---|
| [Python] Affine, Sigmoid, BCELoss 구현 (0) | 2023.11.14 |
| [Python] Backpropagation (1) | 2023.11.13 |
| [Python] Logic Gate 클래스 만들기 (0) | 2023.11.07 |
| [Python] Logic Gate 함수 구현 연습 (1) | 2023.11.06 |